dn150礦漿水流量計
點擊次數:3358 發布時間:2020-11-06 01:38:45
dn150礦漿水流量計產品概述

dn150礦漿水流量計產品特點
1、傳感器*重要的部件-線圈作*優化的設計,并通過*嚴格的實流試驗,切實保證產品的測量精度
2、信號電極作徹底的靜電屏蔽處理,保證小信號不會受線圈的干擾,保證低流速的測量精度
3、線圈與外界作隔離處理,保證線圈長期的絕緣強度,也就保證傳感器的長期測量精度
4、傳感器所有的焊接工藝都采用氬弧焊工藝,雖然成本較高,但能保證焊接的可靠性(焊接是傳感器的*主要的生產工藝),特別是安裝線圈后的*后一道焊接工序,用氬弧焊工藝能保證已安裝的線圈不被損傷
5、采用接地電極結構,形成一個平衡電極平面,保證整個測量平均速度的過程都被限制在平衡電極平面之內進行,能很好的消除電氣噪聲干擾,提供精確的測量結果
6、采用定制的雙層屏蔽電纜
7、可編程頻率低頻矩形波勵磁,提高了流量測量的穩定性,功率損耗低
8、特殊介質測量(如漿液)采用高頻勵磁,消除雜波干擾
9、采用16位嵌入式微處理器,運算速度快,精度高
10、全數字處理,抗干擾能力強,測量可靠,精度高
11、超低EMI開關電源,適用電源電壓變化范圍大,抗EMC性能好
12、用單塊電路板完成所有功能設計,采用SMD器件和表面帖裝SMT)技術,電路可靠性高
13、高清晰度背光中文LCD顯示,顯示累積流量、瞬時流量、流速、流量百分比等
14、菜單操作,使用方便,操作簡單,易學易懂
15、雙向測量系統,內部具有三個積算器可分別顯示正向累計量、反向累計量及差值積算量
16、具有自檢與自診斷功能,并在屏幕上顯示
17、獨特的防雷設計

dn150礦漿水流量計技術參數
1、執行標準:JB/T 9248-1999;
2、公稱通徑:15、20、25、32、40、50、65、80、100、125、150、200、250、300、350、400、450、500、600、700、800、900、1000、1200、1400、1600、1800、2000、2200、2400、2600、2800、3000;
3、*高流速:15m/s;
4、精確度:DNl5-DN600 示值的±0.3%(流速≥1m/s);±3mm/s(流速<1m/s),DN700-DN3000 示值的±0.5%(流速≥0.8m/s);±4mm/s(流速<0.8m/s);
5、流體電導率:≥5uS/cm;
6、公稱壓力:DNl5~DN150 4.0MPa,DNl5~DN600 1.6MPa,DN200~DN1000 1.0MPa,DN700~DN3000 0.6MPa,特殊訂貨 6.3、10MPa;
7、環境溫度:傳感器 -25℃- 60℃,轉換器及一體型 -10℃- 60℃;
8、襯里材料:聚四氟乙烯、聚氯丁橡膠、聚氨酯、聚全氟乙丙烯(F46)、加網PFA;
9、*高流體溫度—體型:70℃;
*高流體溫度分離型:聚氯丁橡膠襯里 80℃;120℃(訂貨時注明),聚氨酯襯里 80℃,聚四氟乙烯襯里 100℃;150℃(訂貨時注明),聚全氟乙丙烯(F46) 100℃;150℃(訂貨時注明),加網PFA 100℃;150℃(訂貨時注明);
10、信號電極和接地電極材料:不銹鋼0Crl8Nil2M02Ti、哈氏合金C、哈氏合金B、鈦、鉭、鉑/銥合金、不銹鋼涂覆碳化鎢;
11、電極刀機構:DN300—DN3000;
12、連接法蘭材料:碳鋼;
13、接地法蘭材料:不銹鋼1Crl8Ni9Ti;
14、進口保護法蘭材料:DN65—DNl50 不銹鋼1Crl8Ni9Ti,DN200~DNl600 碳鋼十不銹鋼1Crl8Ni9Ti;
15、外殼防護:DNl5~DN3000分離型橡膠或聚氨酯襯里傳感器 IP65或IP68,其他傳感器、——體型流量計和分離型轉換器 IP65;
16、間距(分離型):轉換器距離傳感器一般不超過100m;
dn150礦漿水流量計安裝地點的選擇
為了使電磁流量計工作穩定可靠,在選擇安裝地點時應注意以下幾方面的要求:
1.盡量避開鐵磁性物體及具有強電磁場的設備(大電機、大變壓器等),以免磁場影響傳感器的工作磁場和流量信號。
2.應盡量安裝在干燥通風之處,避免日曬雨淋,環境溫度應在-20~+60℃,相對濕度小于85%。
3.流量計周圍應有充裕的空間,便于安裝和維護。
安裝建議
電磁流量計的測量原理不依賴流量的特性,如果管路內有一定的湍流與漩渦產生在非測量區內(如:彎頭、切向限流或上游有半開的截止閥)則與測量無關。如果在測量區內有穩態的渦流則會影響測量的穩定性和測量的精度,這時則應采取一些措施以穩定流速分布:
a. 增加前后直管段的長度;
b. 采用一個流量穩定器;
c. 減少測量點的截面。
水平和垂直安裝
傳感器可以水平和垂直安裝,但是應該確保避免沉積物和氣泡對測量電極的影響,電極軸向保持水平為好。垂直安裝時,流體應自下而上流動。
傳感器不能安裝在管道的*高位置,這個位置容易積聚氣泡。
確保滿管安裝
確保流量傳感器在測量時,管道中充滿被測流體,不能出現非滿管狀態。 如管道存在非滿管或是出口有放空狀態,傳感器應安裝在一根虹吸管上。
彎管、閥門和泵之間的安裝
為保證測量的穩定性,應在傳感器的前后設置直管段,其長度由下圖給出。如做不到則應采用穩流器或減小測量點的截面積。
傳感器不能安裝在泵的進水口
為避免負壓,傳感器不能安裝在泵的進水口,而應安裝在泵的出水口。
傳感器的進口直管段和出口直管段
比較理想的安裝地點應選擇測量點前后有足夠的直管段。進口直管段應≥5D,出口直管段≥3D(D為傳感器公稱口徑)。
插入式進口直管段應≥ 20 D , 出口直管段≥7D(D為傳感器公稱口徑)。

dn150礦漿水流量計的主要優點如下:
1)傳感器結構簡單,測量管內沒有可動部件,也沒有任何阻礙流體流動的節流部件。所以當流體通過流量計時不會引起任何附加的壓力損失,是流量計中運行能耗*低的流量儀表之一。
2)可測量贓污介質、腐蝕性介質及懸濁性液固兩相流的流量。這是由于儀表測量管內部無阻礙流動部件,與被測流體接觸的只是測量管內襯和電極,其材料可根據被測流體的性質來選擇。例如,用聚三氟乙烯或聚四氟乙烯做內襯,可測量各種酸、堿、鹽等腐蝕性介質;采用耐磨橡膠做內襯,就特別適合于測量帶有固體顆粒的、磨損較大的礦漿、水泥漿等液固兩相流以及各種帶纖維液體和紙漿等懸濁液體。
3)是一種體積流量測量儀表,在測量過程中,它不受被測介質的溫度、粘度、密度以電導率(在一定范圍)的影響。因此,電磁流量計只需經水標定后,就可心用來測量其它導電性液體的流量。
4)輸出只與被測介質的平均流速成正比,而與對稱分布下的流動狀態(層流或湍流)無關。所以流量計的量程范圍極寬,其測量范圍度可達100:1,有的甚至達1000:1的可運行流量范圍。
5)無機械慣性,反應靈敏,可以測量瞬時脈動流量,也可測量正反兩個方向的流量。
6)工業用電磁流量計的口徑范圍極寬,從幾個毫米一直到幾米,而且國內已有口徑達3m的實流校驗設備,為流量計的應用和發展奠定了基礎。
電磁流量計目前仍然存在的主要不足如下。
1)不能用來測量氣體、蒸汽以及含有大量氣體的液體。
2)不能用來測量電導率很低的液體介質,如對石油制品或有機溶劑等介質,目前電磁流量計還無能為力。
3)普通工業用流量計由于測量管內襯材料和電氣絕緣材料的限制,不能用于測量高溫介質;如未經特殊處理,也不能用于低溫介質的測量,以防止測量管外結露(結霜)破壞絕緣。
4)易受外界電磁干擾的影響。
dn150礦漿水流量計內襯材料的選擇
應根據被測介質的腐蝕性磨損性和溫度來選擇內襯材料

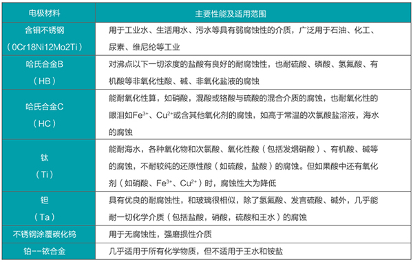
dn150礦漿水流量計電極的選擇
應根據被測流體的腐蝕性來選擇電極的材料,請查有關手冊,對于特殊流體應作腐蝕性試驗

測量礦漿流量計有哪些特點
礦漿流量計安裝與維護
礦漿流量計的規格型號
礦漿流量計波動大的原因分析與處理
礦漿流量計如何選型
測量礦漿流量計的工作原理
礦漿流量計的技術參數
測量礦漿流量計的種類有哪些
礦漿水流量計的原理結果及在廢水處理中的應用介紹
dn150礦漿水流量計,礦漿流量計價格
測量礦漿流量計,礦漿電磁流量計價格
測礦漿流量計,礦漿管道流量計
礦漿電磁流量計,測礦漿流量計
礦漿管道流量計,dn150礦漿水流量計
測礦漿流量計,礦漿流量計選型
礦漿電磁流量計,礦漿流量計選型
礦漿流量計價格,礦漿管道流量計
測礦漿流量計,礦漿電磁流量計價格
尾礦漿流量計
測量礦漿流量計
礦漿電磁流量計
尾礦漿流量計,測礦漿流量計
礦漿流量計價格
dn150礦漿水流量計
礦漿電磁流量計,dn150礦漿水流量計
尾礦漿流量計,礦漿流量計價格
礦漿流量計價格,礦漿電磁流量計
鐵礦漿流量計,礦漿電磁流量計
礦漿管道流量計,礦漿電磁流量計價格
因環境方面引起的礦漿管道流量計故障的主要原因
電磁流量計系列電磁流量計是一種根據法拉*電磁感應定律來測量館內導電介質體積流量的感應式儀表,采用單片機嵌入式技術,實現數字勵磁,同時在電磁流量計上采用CAN現場總裁,技術達到國內**水平。電磁流量計在滿足現場顯示的同時,還可以輸出4-20mA電流信號供記錄、調節和控制用,現已廣泛地應用于化工、環保、冶金、醫藥、造紙、給排水等工業技術和管理部門。
KM-LDE系列電磁流量計除可測量一般導電液體的流量外,還可測量液固兩相流,高粘度液流及鹽類、強酸、強堿液體的體積流量。

dn150礦漿水流量計產品特點
1、傳感器*重要的部件-線圈作*優化的設計,并通過*嚴格的實流試驗,切實保證產品的測量精度
2、信號電極作徹底的靜電屏蔽處理,保證小信號不會受線圈的干擾,保證低流速的測量精度
3、線圈與外界作隔離處理,保證線圈長期的絕緣強度,也就保證傳感器的長期測量精度
4、傳感器所有的焊接工藝都采用氬弧焊工藝,雖然成本較高,但能保證焊接的可靠性(焊接是傳感器的*主要的生產工藝),特別是安裝線圈后的*后一道焊接工序,用氬弧焊工藝能保證已安裝的線圈不被損傷
5、采用接地電極結構,形成一個平衡電極平面,保證整個測量平均速度的過程都被限制在平衡電極平面之內進行,能很好的消除電氣噪聲干擾,提供精確的測量結果
6、采用定制的雙層屏蔽電纜
7、可編程頻率低頻矩形波勵磁,提高了流量測量的穩定性,功率損耗低
8、特殊介質測量(如漿液)采用高頻勵磁,消除雜波干擾
9、采用16位嵌入式微處理器,運算速度快,精度高
10、全數字處理,抗干擾能力強,測量可靠,精度高
11、超低EMI開關電源,適用電源電壓變化范圍大,抗EMC性能好
12、用單塊電路板完成所有功能設計,采用SMD器件和表面帖裝SMT)技術,電路可靠性高
13、高清晰度背光中文LCD顯示,顯示累積流量、瞬時流量、流速、流量百分比等
14、菜單操作,使用方便,操作簡單,易學易懂
15、雙向測量系統,內部具有三個積算器可分別顯示正向累計量、反向累計量及差值積算量
16、具有自檢與自診斷功能,并在屏幕上顯示
17、獨特的防雷設計

dn150礦漿水流量計技術參數
1、執行標準:JB/T 9248-1999;
2、公稱通徑:15、20、25、32、40、50、65、80、100、125、150、200、250、300、350、400、450、500、600、700、800、900、1000、1200、1400、1600、1800、2000、2200、2400、2600、2800、3000;
3、*高流速:15m/s;
4、精確度:DNl5-DN600 示值的±0.3%(流速≥1m/s);±3mm/s(流速<1m/s),DN700-DN3000 示值的±0.5%(流速≥0.8m/s);±4mm/s(流速<0.8m/s);
5、流體電導率:≥5uS/cm;
6、公稱壓力:DNl5~DN150 4.0MPa,DNl5~DN600 1.6MPa,DN200~DN1000 1.0MPa,DN700~DN3000 0.6MPa,特殊訂貨 6.3、10MPa;
7、環境溫度:傳感器 -25℃- 60℃,轉換器及一體型 -10℃- 60℃;
8、襯里材料:聚四氟乙烯、聚氯丁橡膠、聚氨酯、聚全氟乙丙烯(F46)、加網PFA;
9、*高流體溫度—體型:70℃;
*高流體溫度分離型:聚氯丁橡膠襯里 80℃;120℃(訂貨時注明),聚氨酯襯里 80℃,聚四氟乙烯襯里 100℃;150℃(訂貨時注明),聚全氟乙丙烯(F46) 100℃;150℃(訂貨時注明),加網PFA 100℃;150℃(訂貨時注明);
10、信號電極和接地電極材料:不銹鋼0Crl8Nil2M02Ti、哈氏合金C、哈氏合金B、鈦、鉭、鉑/銥合金、不銹鋼涂覆碳化鎢;
11、電極刀機構:DN300—DN3000;
12、連接法蘭材料:碳鋼;
13、接地法蘭材料:不銹鋼1Crl8Ni9Ti;
14、進口保護法蘭材料:DN65—DNl50 不銹鋼1Crl8Ni9Ti,DN200~DNl600 碳鋼十不銹鋼1Crl8Ni9Ti;
15、外殼防護:DNl5~DN3000分離型橡膠或聚氨酯襯里傳感器 IP65或IP68,其他傳感器、——體型流量計和分離型轉換器 IP65;
16、間距(分離型):轉換器距離傳感器一般不超過100m;
dn150礦漿水流量計安裝地點的選擇
為了使電磁流量計工作穩定可靠,在選擇安裝地點時應注意以下幾方面的要求:
1.盡量避開鐵磁性物體及具有強電磁場的設備(大電機、大變壓器等),以免磁場影響傳感器的工作磁場和流量信號。
2.應盡量安裝在干燥通風之處,避免日曬雨淋,環境溫度應在-20~+60℃,相對濕度小于85%。
3.流量計周圍應有充裕的空間,便于安裝和維護。
安裝建議
電磁流量計的測量原理不依賴流量的特性,如果管路內有一定的湍流與漩渦產生在非測量區內(如:彎頭、切向限流或上游有半開的截止閥)則與測量無關。如果在測量區內有穩態的渦流則會影響測量的穩定性和測量的精度,這時則應采取一些措施以穩定流速分布:
a. 增加前后直管段的長度;
b. 采用一個流量穩定器;
c. 減少測量點的截面。
水平和垂直安裝
傳感器可以水平和垂直安裝,但是應該確保避免沉積物和氣泡對測量電極的影響,電極軸向保持水平為好。垂直安裝時,流體應自下而上流動。
傳感器不能安裝在管道的*高位置,這個位置容易積聚氣泡。
確保滿管安裝
確保流量傳感器在測量時,管道中充滿被測流體,不能出現非滿管狀態。 如管道存在非滿管或是出口有放空狀態,傳感器應安裝在一根虹吸管上。
彎管、閥門和泵之間的安裝
為保證測量的穩定性,應在傳感器的前后設置直管段,其長度由下圖給出。如做不到則應采用穩流器或減小測量點的截面積。
傳感器不能安裝在泵的進水口
為避免負壓,傳感器不能安裝在泵的進水口,而應安裝在泵的出水口。
傳感器的進口直管段和出口直管段
比較理想的安裝地點應選擇測量點前后有足夠的直管段。進口直管段應≥5D,出口直管段≥3D(D為傳感器公稱口徑)。
插入式進口直管段應≥ 20 D , 出口直管段≥7D(D為傳感器公稱口徑)。

dn150礦漿水流量計的主要優點如下:
1)傳感器結構簡單,測量管內沒有可動部件,也沒有任何阻礙流體流動的節流部件。所以當流體通過流量計時不會引起任何附加的壓力損失,是流量計中運行能耗*低的流量儀表之一。
2)可測量贓污介質、腐蝕性介質及懸濁性液固兩相流的流量。這是由于儀表測量管內部無阻礙流動部件,與被測流體接觸的只是測量管內襯和電極,其材料可根據被測流體的性質來選擇。例如,用聚三氟乙烯或聚四氟乙烯做內襯,可測量各種酸、堿、鹽等腐蝕性介質;采用耐磨橡膠做內襯,就特別適合于測量帶有固體顆粒的、磨損較大的礦漿、水泥漿等液固兩相流以及各種帶纖維液體和紙漿等懸濁液體。
3)是一種體積流量測量儀表,在測量過程中,它不受被測介質的溫度、粘度、密度以電導率(在一定范圍)的影響。因此,電磁流量計只需經水標定后,就可心用來測量其它導電性液體的流量。
4)輸出只與被測介質的平均流速成正比,而與對稱分布下的流動狀態(層流或湍流)無關。所以流量計的量程范圍極寬,其測量范圍度可達100:1,有的甚至達1000:1的可運行流量范圍。
5)無機械慣性,反應靈敏,可以測量瞬時脈動流量,也可測量正反兩個方向的流量。
6)工業用電磁流量計的口徑范圍極寬,從幾個毫米一直到幾米,而且國內已有口徑達3m的實流校驗設備,為流量計的應用和發展奠定了基礎。
電磁流量計目前仍然存在的主要不足如下。
1)不能用來測量氣體、蒸汽以及含有大量氣體的液體。
2)不能用來測量電導率很低的液體介質,如對石油制品或有機溶劑等介質,目前電磁流量計還無能為力。
3)普通工業用流量計由于測量管內襯材料和電氣絕緣材料的限制,不能用于測量高溫介質;如未經特殊處理,也不能用于低溫介質的測量,以防止測量管外結露(結霜)破壞絕緣。
4)易受外界電磁干擾的影響。
dn150礦漿水流量計內襯材料的選擇
應根據被測介質的腐蝕性磨損性和溫度來選擇內襯材料

dn150礦漿水流量計電極的選擇
應根據被測流體的腐蝕性來選擇電極的材料,請查有關手冊,對于特殊流體應作腐蝕性試驗

上一篇:礦漿流量計價格