濃氨水流量計,高壓氨水流量計
點擊次數:2815 發布時間:2020-11-02 08:11:59
濃氨水流量計的基本概述
KM-LDE系列電磁流量計除可測量一般導電液體的流量外,還可測量液固兩相流,高粘度液流及鹽類、強酸、強堿液體的體積流量。由于流量計有其獨特的優點,因此被廣泛應用于化工化纖,食品,造紙,制糖,礦冶,給排水,環保,水利水工,鋼鐵,石油,制藥等工業領域中導電液體介質的體積流量。

濃氨水流量計的主要技術數據
1、公稱通徑:DN6-2200mm
2、公稱壓力:0.6、1.0、1.6、2.5、4.0MPa(高壓可根據用戶要求加工)
3、精度:±0.2% ±0.5%(示值誤差)
4、測量范圍(流量):0-1m/s至0-10m/s
5、介質溫度:分體型-10℃~+80℃(PTFE和F46襯里-40℃~+180℃) 一體型-10℃~+80℃
6、環境溫度:-25℃~+60℃
7、環境濕度:5~100%RH(相對濕度)
8、介質電導率:大于20μS/cm
9、安裝:一體型、分體型
10、外殼防護等級:傳感器IP65、IP68可選(IP65:塵密、防噴水型,即可允許水龍頭 從任何方向對儀表噴水;IP68:塵密、潛水型,能長期在水中工作)轉換器IP65
11、電極結構:三電極結構、電極結構
12、被測介質*高溫度:氯丁橡膠襯里*高80℃,聚氨脂襯里*高80℃,聚四氟乙烯襯里*高180℃, 耐高溫橡膠襯里*高120℃
13、傳感器輸出信號:0-0.2mVp-p至0-2mVp-p
14、電極材料:不銹鋼OCrl8Nil2Mo2Ti、哈氏合金B、C、鈦Ti、鉭(Ta)、不銹鋼涂覆碳化鎢、特殊
15、防爆標志:ExmⅡT4,ExmdⅡBT4
濃氨水流量計內襯材料的選擇
應根據被測介質的腐蝕性磨損性和溫度來選擇內襯材料

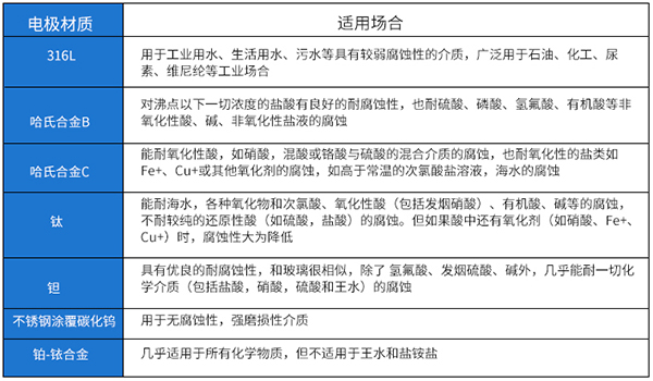
濃氨水流量計電極的選擇
應根據被測流體的腐蝕性來選擇電極的材料,請查有關手冊,對于特殊流體應作腐蝕性試驗

濃氨水流量計的安裝
1、應安裝在水平管道較低處和垂直向上處,避免安裝在管道的*高點和垂直向下處;
2、應安裝在管道上升處;
3、在開口排放管道安裝,應安裝在管道的較低處;
4、若管道落差超過5m時,在傳感器的下游安裝排氣閥;
5、應在傳感器的下游安裝控制閥和切斷閥,而不應安裝在傳感器上游;
6、傳感器不能安裝在泵的進出口處,應安裝在泵的出口處;
7、在測量井內安裝液體流量計的方式;

圖7備注:1.入口 2.溢流管 3. 入口柵 4.清洗孔 5.流量計 6.短管 7.出口 8.排放閥
如何正確選擇安裝節點:
正確地選擇安裝點和正確安裝流量計都是非常重要的環節,若在安裝環節失誤,輕者影響測量精度,重者會影響流量計的使用壽命,甚至會損壞流量計。
選擇安裝位置時需特別注意:
非測量電極的軸線必須近似于水平方向;
測量管道內必須完全充滿液體;
前方*少要有5×D(D為流量計內徑)長度的直管段,后方*少要有3×D(D為流量計內徑)長度的直管段;
流體的流動方向和流量計的箭頭方向一致;
管道內要有真空會損壞流量計的內襯,需特別注意;
在流量計附近應無強電磁場;
在附近應有充裕的空間,以便安裝和維護;
若測量管道有振動,在流量計的兩邊應有固定的支座測量不同介質的混合液體時混合點與流量計之間的距離*少要有30×D(D流量計內徑)長度為方便今后流量計的清洗和維護,應安裝旁通管道;
濃氨水流量計原理
電磁流量計的工作原理是基于法拉*電磁感應定律。在測量管內的導電介質相當于法拉*試驗中的導電金屬桿,上下兩端的兩個電磁線圈產生恒定磁場。當有導電介質流過時,則會產生感應電壓。管道內部的兩個電極測量產生的感應電壓。

在結構上由電磁流量傳感器和轉換器兩部分組成。傳感器安裝在工業過程管道上,它的作用是將流進管道內的液體體積流量值線性地變換成感生電勢信號,并通過傳輸線將此信號送到轉換器。轉換器安裝在離傳感器不太遠的地方,它將傳感器送來的流量信號進行放大,并轉換成流量信號成正比的標準電信號輸出,以進行顯示,累積和調節控制。
電磁流量計的基本原理
1、測量原理
根據法拉*電磁感應定律,當一導體在磁場中運動切割磁力線時,在導體的兩端即產生感生電勢e,其方向由右手定則確定,其大小與磁場的磁感應強度B,導體在磁場內的長度L及導體的運動速度u成正比,如果B, L,u三者互相垂直,則
e=Blu
與此相仿.在磁感應強度為B的均勻磁場中,垂直于磁場方向放一個內徑為D的不導磁管道,由上式可見,體積流量qv與感應電動勢e和測量管內徑D成線性關系,與磁場的磁感應強度B成反比,與其它物理參數無關.這就是電磁流量計的測量原理.

需要說明的是,要使式嚴格成立,必須使測量條件滿足下列假定:
①磁場是均勻分布的恒定磁場;
②被測流體的流速軸對稱分布;
③被測液體是非磁性的;
④被測液體的電導率均勻且各向同性。
原理簡圖
1-磁極;2-電極;3-管道
濃氨水流量計產品特點
1、內部無阻流件,幾乎沒有壓力損失和流體阻塞情況。
2、無機械慣性,響應快速,流量測量范圍寬(流速0.3~12m/s)穩定性好,可以用于自動檢測、調節和程控系統。
3、測量電導率大于5u S/cm液體,測量不受流體密度、粘度、溫度、壓力和電導率變化影響,傳感器感應電壓信號與平均速呈線性關系,測量精度高。
4、精度等級:0.2級、0.5級、1.0級、1.5級。滿足不同用戶需求。
5、傳感器部分只有內襯和電極與被測液體接觸,只要選擇合適電極與內襯材料,即可耐腐蝕和耐磨損。
6、分常規型(壓力小于4.0MPa)與高壓型(壓力大于4.0MPa)。
7、插入式電磁流量計系統分為簡單安裝型與在線安裝型。
8、采用EEPPOM存儲器,測量運算數據存貯保護安全可靠。
9、采用國際先進單片機(MCU)和表面貼裝技術(SMT),性能可靠,精度高,功耗低,零點穩定,中文菜單,參數設定方便。
10、帶4~20Ma,頻率、脈沖輸出,帶報警電平輸出,帶RS485通訊接口,Hart、ModBus協議。
11、高清晰度LCD背光顯示瞬時流量,累積流量(∑+、∑-、∑D)、流速、流量百分比、流量狀態(勵磁、流量、空管)等。
12、采用聚四氟乙烯或橡膠材質襯里和HC、HB、316L、Ti等電極材料的不同組合可適應不同介質的需要。
13、備有管道式、插入式等多種流量計型號。
14、防護等級:一體化結構IP65、分體結構IP68。
15、防爆等級:Exd Ⅱ BT4。
HART協議在智能智能型氨水流量計應用中的優勢
詳解氨水流量計廠家現場檢修的正確步驟及注意要領
流量測量中優先考慮使用氨水流量計價錢的原因
高壓氨水管道流量計安裝時需要關注的要點
處理氨水流量計現場故障的措施與標準步驟
氨水溶液管道流量計安裝過程中與管道的連接方式
智能氨水流量計廠家產生流體噪音的原因與電極關系分析
關于智能氨水流量計的常規的6種分類方法
管道測量介質的流體特征對氨水流量計價格的影響
影響氨水流量計測量因素及解決辦法
關于dn50氨水流量計的校驗周期
關于脫硝氨水流量計的應用及優缺點
測氨水流量計在熱鉀堿溶液測量中的安裝與使用
dn50氨水流量計在有限流動水域浮體結構對水流結構的影響
隔膜泵上的智能型氨水流量計提高了流量計量精度
氨水流量計廠家,氨水計量表
dn50氨水流量計,電磁流量計測氨水流量
dn50氨水流量計,智能型氨水流量計
測量氨水用什么流量計,脫硫氨水流量計
氨水計量表,脫硝氨水流量計廠家
智能型氨水流量計,氨水流量計廠家
氨水流量計量表,dn50氨水流量計
濃氨水流量計,高壓氨水流量計
脫硝氨水流量計廠家,氨水流量計量表
高壓氨水流量計
測量循環氨水流量計
測氨水流量計
氨水流量計廠家
智能型氨水流量計
氨水流量計價格,dn50氨水流量計
KM-LDE系列電磁流量計除可測量一般導電液體的流量外,還可測量液固兩相流,高粘度液流及鹽類、強酸、強堿液體的體積流量。由于流量計有其獨特的優點,因此被廣泛應用于化工化纖,食品,造紙,制糖,礦冶,給排水,環保,水利水工,鋼鐵,石油,制藥等工業領域中導電液體介質的體積流量。

濃氨水流量計的主要技術數據
1、公稱通徑:DN6-2200mm
2、公稱壓力:0.6、1.0、1.6、2.5、4.0MPa(高壓可根據用戶要求加工)
3、精度:±0.2% ±0.5%(示值誤差)
4、測量范圍(流量):0-1m/s至0-10m/s
5、介質溫度:分體型-10℃~+80℃(PTFE和F46襯里-40℃~+180℃) 一體型-10℃~+80℃
6、環境溫度:-25℃~+60℃
7、環境濕度:5~100%RH(相對濕度)
8、介質電導率:大于20μS/cm
9、安裝:一體型、分體型
10、外殼防護等級:傳感器IP65、IP68可選(IP65:塵密、防噴水型,即可允許水龍頭 從任何方向對儀表噴水;IP68:塵密、潛水型,能長期在水中工作)轉換器IP65
11、電極結構:三電極結構、電極結構
12、被測介質*高溫度:氯丁橡膠襯里*高80℃,聚氨脂襯里*高80℃,聚四氟乙烯襯里*高180℃, 耐高溫橡膠襯里*高120℃
13、傳感器輸出信號:0-0.2mVp-p至0-2mVp-p
14、電極材料:不銹鋼OCrl8Nil2Mo2Ti、哈氏合金B、C、鈦Ti、鉭(Ta)、不銹鋼涂覆碳化鎢、特殊
15、防爆標志:ExmⅡT4,ExmdⅡBT4
濃氨水流量計內襯材料的選擇
應根據被測介質的腐蝕性磨損性和溫度來選擇內襯材料

濃氨水流量計電極的選擇
應根據被測流體的腐蝕性來選擇電極的材料,請查有關手冊,對于特殊流體應作腐蝕性試驗

濃氨水流量計的安裝
1、應安裝在水平管道較低處和垂直向上處,避免安裝在管道的*高點和垂直向下處;
2、應安裝在管道上升處;
3、在開口排放管道安裝,應安裝在管道的較低處;
4、若管道落差超過5m時,在傳感器的下游安裝排氣閥;
5、應在傳感器的下游安裝控制閥和切斷閥,而不應安裝在傳感器上游;
6、傳感器不能安裝在泵的進出口處,應安裝在泵的出口處;
7、在測量井內安裝液體流量計的方式;

圖7備注:1.入口 2.溢流管 3. 入口柵 4.清洗孔 5.流量計 6.短管 7.出口 8.排放閥
如何正確選擇安裝節點:
正確地選擇安裝點和正確安裝流量計都是非常重要的環節,若在安裝環節失誤,輕者影響測量精度,重者會影響流量計的使用壽命,甚至會損壞流量計。
選擇安裝位置時需特別注意:
非測量電極的軸線必須近似于水平方向;
測量管道內必須完全充滿液體;
前方*少要有5×D(D為流量計內徑)長度的直管段,后方*少要有3×D(D為流量計內徑)長度的直管段;
流體的流動方向和流量計的箭頭方向一致;
管道內要有真空會損壞流量計的內襯,需特別注意;
在流量計附近應無強電磁場;
在附近應有充裕的空間,以便安裝和維護;
若測量管道有振動,在流量計的兩邊應有固定的支座測量不同介質的混合液體時混合點與流量計之間的距離*少要有30×D(D流量計內徑)長度為方便今后流量計的清洗和維護,應安裝旁通管道;
濃氨水流量計原理
電磁流量計的工作原理是基于法拉*電磁感應定律。在測量管內的導電介質相當于法拉*試驗中的導電金屬桿,上下兩端的兩個電磁線圈產生恒定磁場。當有導電介質流過時,則會產生感應電壓。管道內部的兩個電極測量產生的感應電壓。

在結構上由電磁流量傳感器和轉換器兩部分組成。傳感器安裝在工業過程管道上,它的作用是將流進管道內的液體體積流量值線性地變換成感生電勢信號,并通過傳輸線將此信號送到轉換器。轉換器安裝在離傳感器不太遠的地方,它將傳感器送來的流量信號進行放大,并轉換成流量信號成正比的標準電信號輸出,以進行顯示,累積和調節控制。
電磁流量計的基本原理
1、測量原理
根據法拉*電磁感應定律,當一導體在磁場中運動切割磁力線時,在導體的兩端即產生感生電勢e,其方向由右手定則確定,其大小與磁場的磁感應強度B,導體在磁場內的長度L及導體的運動速度u成正比,如果B, L,u三者互相垂直,則
e=Blu
與此相仿.在磁感應強度為B的均勻磁場中,垂直于磁場方向放一個內徑為D的不導磁管道,由上式可見,體積流量qv與感應電動勢e和測量管內徑D成線性關系,與磁場的磁感應強度B成反比,與其它物理參數無關.這就是電磁流量計的測量原理.

需要說明的是,要使式嚴格成立,必須使測量條件滿足下列假定:
①磁場是均勻分布的恒定磁場;
②被測流體的流速軸對稱分布;
③被測液體是非磁性的;
④被測液體的電導率均勻且各向同性。
原理簡圖
1-磁極;2-電極;3-管道
濃氨水流量計產品特點
1、內部無阻流件,幾乎沒有壓力損失和流體阻塞情況。
2、無機械慣性,響應快速,流量測量范圍寬(流速0.3~12m/s)穩定性好,可以用于自動檢測、調節和程控系統。
3、測量電導率大于5u S/cm液體,測量不受流體密度、粘度、溫度、壓力和電導率變化影響,傳感器感應電壓信號與平均速呈線性關系,測量精度高。
4、精度等級:0.2級、0.5級、1.0級、1.5級。滿足不同用戶需求。
5、傳感器部分只有內襯和電極與被測液體接觸,只要選擇合適電極與內襯材料,即可耐腐蝕和耐磨損。
6、分常規型(壓力小于4.0MPa)與高壓型(壓力大于4.0MPa)。
7、插入式電磁流量計系統分為簡單安裝型與在線安裝型。
8、采用EEPPOM存儲器,測量運算數據存貯保護安全可靠。
9、采用國際先進單片機(MCU)和表面貼裝技術(SMT),性能可靠,精度高,功耗低,零點穩定,中文菜單,參數設定方便。
10、帶4~20Ma,頻率、脈沖輸出,帶報警電平輸出,帶RS485通訊接口,Hart、ModBus協議。
11、高清晰度LCD背光顯示瞬時流量,累積流量(∑+、∑-、∑D)、流速、流量百分比、流量狀態(勵磁、流量、空管)等。
12、采用聚四氟乙烯或橡膠材質襯里和HC、HB、316L、Ti等電極材料的不同組合可適應不同介質的需要。
13、備有管道式、插入式等多種流量計型號。
14、防護等級:一體化結構IP65、分體結構IP68。
15、防爆等級:Exd Ⅱ BT4。