硝酸流量計量表,硝酸流量計價格
點擊次數:2577 發布時間:2020-11-06 01:49:36
KM-LDE硝酸流量計量表是我公司吸取國外先進的生產工藝自主開發的一款高性能的流量計,在產品結構、選材、制定工藝、生產裝配和出廠測試等過程中每一個環節我們都非常細致講究,自行設計了一套專用于流量計的生產設備和流量實流標定裝置,在軟件和硬件上都能切實保證產品長期的高質量。

硝酸流量計量表產品特點
1、全數字量處理,抗干擾能力強,測量可靠,精度高、流量測量范圍可達150:1
2、超低EMI開關電源,適用電源電壓變化范圍大,抗EMI性能好。
3、采用16位嵌入式微處理器,運算速度快, 精度高,可編程頻率低頻矩形波勵磁,提高了流量測量的穩定性,功耗低。
4、采用SMD器件和表面貼裝(SMT)技術,電路可靠性高。
5、管道內無可動部件,無阻流部件,測量中幾乎沒有附加壓力損失。
6、在現場可根據用戶實際需要在線修改量程。
7、測量結果與流速分布,流體壓力,溫度、密度、粘度等物理參數無關。
8、高清晰度背光LCD顯示,全中文菜單操作,使用方便,操作簡單,易學易懂。
9、具有RS485、RS232、Hart和Modbus等數字通訊信號輸出。(選配)
10、具有自檢與自論斷功能。
11、小時總量計錄功能,以小時為單位記錄流量總量,適用于分時計量制(選配)
12.、內部具有三個積算器可分別顯示正向累計量反向累計量及差值積算量,內部設有不掉電始終,可記錄16次掉電時間。(選配)
13、紅外手持操作器,115KHZ通訊速率,遠距離非接觸操作轉換器所有功能(選配)
硝酸流量計量表技術參數
1、儀表精度:管道式0.5級、1.0級;插入式2.5級
2、測量介質:電導率大于5μS/cm的各種液體和液固兩相流體。
3、流速范圍:0.2~8m/s
4、工作壓力:1.6MPa
5、環境溫度:-40℃~+50℃
6、介質溫度:聚四氟乙烯襯里≤180℃;橡膠材質襯里≤65℃
7、防爆標志:ExmibdⅡBT4
8、防爆證號:GYB01349
9、外磁干擾:≤400A/m
10、外殼防護:一體化型:IP65;
11、分離型:傳感器IP68(水下5米,**于橡膠襯里);轉換器IP65
12、輸出信號:4~20mA.DC,負載電阻0~750Ω
13、通訊輸出:RS485或CAN總線
14、電氣連接:M20×1.5內螺紋,φ10電纜孔
15、電源電壓:90~220V.AC、24±10%V.DC
16、功耗:≤10VA
硝酸流量計量表儀表選型
1、量程范圍確認
一般電磁流量計被測介質流速以2~4m/s為宜,在特殊情況下,*低流速應不小于0.2m/s,*高應不大于8m/s。若介質中含有固體顆粒,常用流速應小于3m/s,防止襯里和電極的過分磨擦;對于粘滯流體,流速可選擇大于2m/s,較大的流速有助于自動消除電極上附著的粘滯物的作用,有利于提高測量精度。
在量程Q已確定的條件下,即可根據上述流速V的范圍決定流量計口徑D的大小,其值由下式計算:
Q=πD2V/4
Q:流量(㎡/h) D:管道內徑 V:流速(m/h)
流量計的量程Q應大于預計的*大流量值,而正常的流量值以稍大于流量計滿量程刻度的50為宜。

硝酸流量計量表襯里的選擇

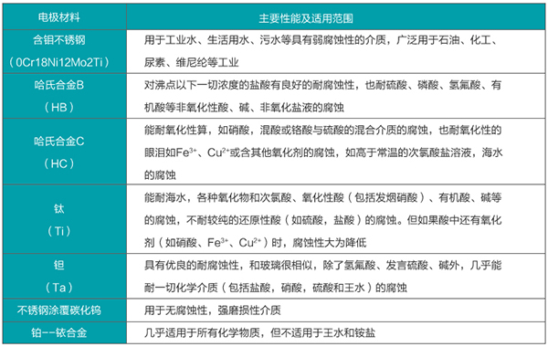
硝酸流量計量表電極的選擇

硝酸流量計量表選型表
硝酸流量計量表的安裝
流量計前方*少要有5×D(D為流量計內徑)長度的直管段,后方*少要有3×D(D為流量計內徑)長度的直管段;
流體的流動方向和流量計的箭頭方向一致;
管道內要有真空會損壞流量計的內襯,需特別注意;
在流量計附近應無強電磁場;
在電磁流量計附近應有充裕的空間,以便安裝和維護;
若測量管道有振動,在流量計的兩邊應有固定的支座測量不同介質的混合液體時混合點與流量計之間的距離*少要有30×D(D砂漿流量計內徑)長度為方便今后流量計的清洗和維護,應安裝旁通管道;

稀硝酸流量計如何正確選型
硝酸流量計的原理圖
濃硝酸電磁流量計指示波動原因分析
硝酸電磁流量計用什么電極
濃硝酸流量計
濃硝酸流量計廠家
選用濃硝酸流量計要考慮的因素及影響測量精度的因素
硝酸銀流量計,硝酸流量計價格
硝酸銀流量計,硝酸鈉流量計
硝酸銀流量計廠家
硝酸鈉流量計
各種易粘易堵強腐蝕性液體對硝酸銀流量計精度的影響
發煙硝酸流量計,稀硝酸流量計選型
耐硝酸流量計,硝酸專用流量計價格
發煙硝酸流量計,耐硝酸流量計廠家
稀硝酸專用流量計,硝酸電磁流量計
硝酸流量計量表,硝酸流量計價格
發煙硝酸流量計,硝酸電磁流量計
硝酸管道流量計,硝酸流量計量表
耐硝酸流量計,硝酸流量計量表
硝酸流量計量表
如何有效排查及處理硝酸流量計出現的故障
硝酸流量計價格
發煙硝酸流量計
硝酸管道流量計
硝酸電磁流量計
硝酸流量計量表廠家
稀硝酸專用流量計
耐硝酸流量計
硝酸流量計價格,硝酸流量計量表

硝酸流量計量表產品特點
1、全數字量處理,抗干擾能力強,測量可靠,精度高、流量測量范圍可達150:1
2、超低EMI開關電源,適用電源電壓變化范圍大,抗EMI性能好。
3、采用16位嵌入式微處理器,運算速度快, 精度高,可編程頻率低頻矩形波勵磁,提高了流量測量的穩定性,功耗低。
4、采用SMD器件和表面貼裝(SMT)技術,電路可靠性高。
5、管道內無可動部件,無阻流部件,測量中幾乎沒有附加壓力損失。
6、在現場可根據用戶實際需要在線修改量程。
7、測量結果與流速分布,流體壓力,溫度、密度、粘度等物理參數無關。
8、高清晰度背光LCD顯示,全中文菜單操作,使用方便,操作簡單,易學易懂。
9、具有RS485、RS232、Hart和Modbus等數字通訊信號輸出。(選配)
10、具有自檢與自論斷功能。
11、小時總量計錄功能,以小時為單位記錄流量總量,適用于分時計量制(選配)
12.、內部具有三個積算器可分別顯示正向累計量反向累計量及差值積算量,內部設有不掉電始終,可記錄16次掉電時間。(選配)
13、紅外手持操作器,115KHZ通訊速率,遠距離非接觸操作轉換器所有功能(選配)
硝酸流量計量表技術參數
1、儀表精度:管道式0.5級、1.0級;插入式2.5級
2、測量介質:電導率大于5μS/cm的各種液體和液固兩相流體。
3、流速范圍:0.2~8m/s
4、工作壓力:1.6MPa
5、環境溫度:-40℃~+50℃
6、介質溫度:聚四氟乙烯襯里≤180℃;橡膠材質襯里≤65℃
7、防爆標志:ExmibdⅡBT4
8、防爆證號:GYB01349
9、外磁干擾:≤400A/m
10、外殼防護:一體化型:IP65;
11、分離型:傳感器IP68(水下5米,**于橡膠襯里);轉換器IP65
12、輸出信號:4~20mA.DC,負載電阻0~750Ω
13、通訊輸出:RS485或CAN總線
14、電氣連接:M20×1.5內螺紋,φ10電纜孔
15、電源電壓:90~220V.AC、24±10%V.DC
16、功耗:≤10VA
硝酸流量計量表儀表選型
1、量程范圍確認
一般電磁流量計被測介質流速以2~4m/s為宜,在特殊情況下,*低流速應不小于0.2m/s,*高應不大于8m/s。若介質中含有固體顆粒,常用流速應小于3m/s,防止襯里和電極的過分磨擦;對于粘滯流體,流速可選擇大于2m/s,較大的流速有助于自動消除電極上附著的粘滯物的作用,有利于提高測量精度。
在量程Q已確定的條件下,即可根據上述流速V的范圍決定流量計口徑D的大小,其值由下式計算:
Q=πD2V/4
Q:流量(㎡/h) D:管道內徑 V:流速(m/h)
流量計的量程Q應大于預計的*大流量值,而正常的流量值以稍大于流量計滿量程刻度的50為宜。

硝酸流量計量表襯里的選擇

硝酸流量計量表電極的選擇

硝酸流量計量表選型表
型號 | 口徑 | |||||
KMLDE | 15~2600 | |||||
代號 | 電極材料 | |||||
A | 316L | |||||
B | HB | |||||
C | HC | |||||
D | 鈦 | |||||
E | 鉭 | |||||
F | 鉑合金 | |||||
J | 不銹鋼涂覆碳化鎢 | |||||
代號 | 內襯材料 | |||||
C1 | 聚四氟乙烯F4 | |||||
C2 | 聚全氟乙丙烯F46 | |||||
C3 | 聚氟合乙烯FS | |||||
C4 | 聚錄丁橡膠 | |||||
C5 | 聚氨脂橡膠 | |||||
代號 | 功能 | |||||
E1 | 0.3級 | |||||
E2 | 0.5級 | |||||
E3 | 1級 | |||||
F1 | 4-20Madc,負載≤750Ω | |||||
F2 | 0-3khz,5v有源,可變脈寬,輸出高端有效頻率 | |||||
F3 | RS485接口 | |||||
T1 | 常溫型 | |||||
T2 | 高溫型 | |||||
T3 | 超高溫型 | |||||
P1 | 1.0MPa | |||||
P2 | 1.6MPa | |||||
P3 | 4.0MPa | |||||
P4 | 16MPa | |||||
D1 | 220VAC±10% | |||||
D2 | 24VDC±10% | |||||
J1 | 一體型結構 | |||||
J2 | 分體型結構 | |||||
J3 | 防爆一體型結構 | |||||
硝酸流量計量表的安裝
流量計前方*少要有5×D(D為流量計內徑)長度的直管段,后方*少要有3×D(D為流量計內徑)長度的直管段;
流體的流動方向和流量計的箭頭方向一致;
管道內要有真空會損壞流量計的內襯,需特別注意;
在流量計附近應無強電磁場;
在電磁流量計附近應有充裕的空間,以便安裝和維護;
若測量管道有振動,在流量計的兩邊應有固定的支座測量不同介質的混合液體時混合點與流量計之間的距離*少要有30×D(D砂漿流量計內徑)長度為方便今后流量計的清洗和維護,應安裝旁通管道;

上一篇:工業雙氧水流量計,雙氧水計量表
下一篇:發煙硝酸流量計,硝酸電磁流量計