油漆流量計
- 品*:JKM/凱銘儀表
- 型號:JKM-1158C
- 測量范圍:0-10000m3/h
- 精度等級:±1.5% ±1.0%
- 公稱通徑:DN25~DN1200
- 適用介質:自來水 醇 海水 純水
- 工作壓力:1.6MPa
- 工作溫度:-40℃~160℃
- 供電方式:24VDC
- 訂貨號:PBT422769ORW
油漆流量計概述
本說明書只作為簡易操作手冊,用戶需了解詳細操作歡迎來電咨詢。
新一代產品增加了以下特點和功能:
1、硬件模塊化設計,生產及維修操作簡易;
2、電氣隔離 RS485 接口,含 MODBUS、M-BUS 等 10 多種通訊協議;
3、電氣隔離 0-20mA 或 4-20mA 電流環輸出;
4、帶有熱量測量功能;
5、8-36VDC,220VAC 供電方式可選;
6、具有手動累積器及批量控制器等功能;
7、年月日累積記錄功能,可記錄前 512 天(每天)、前 128 個月(每月)的累積流量及累積熱量等數據;
8、三路精度為 0.1%的模擬輸入;
使用前請先了解產品的工作電源和型號,防止誤接造成不正常工作或損壞。
油漆流量計系列產品原理、種類及優勢
本公司超聲波流量計系列產品可選配外夾式、插入式、管段式等傳感器,解決了原有產品小流量漂移問題。與機械水表相比具有無活動部件,始動流量低,量程比寬,測量精度高, 使用壽命長等特點。超聲波在流動的流體中傳播時就載上流體流速的信息。因此通過接收到的超聲波就可以檢測出流體的流速,從而換算成流量。根據檢測的方式,可分為傳播速度差法、多普勒法、波束偏移法、噪聲法及相關法等不同類型的超聲波流量計。超聲波流量計是近十幾年來隨著集成電路技術迅速發展才開始應用的一種。
本公司生產的超聲波流量計種類多。有非接觸式儀表,適于測量不易接觸和觀察的流體以及大管徑流量,眾所周知,工業流量測量普遍存在著大管徑、大流量測量困難的問題,這是因為一般流量計隨著測量管徑的增大會帶來制造和運輸上的困難,造價提高、能損加大、安裝不僅這個缺點,超聲波流量計均可避免。因為各類超聲波流量計均可管外安裝、非接觸測流或者插入式安裝,儀表造價基本上與被測管道口徑大小無關,而其它類型的流量計隨著口徑增加,造價大幅度增加,故口徑越大超聲波流量計比相同功能其它類型流量計的功能價格比越優越,使用超聲波流量計不用在流體中安裝測量元件故不會改變流體的流動狀態,不產生附加阻力,儀表的安裝及檢修均可不影響生產管線運行因而是一種理想的節能型流量計,被認為是較好的各類管徑流量測量儀表。在發電廠,化工廠,鋼鐵廠等中,用手持式或者便攜式超聲波流量計測量水輪機進水量、汽輪機循環水量等大管徑流量,比過去的皮脫管流速計方便得多。另外,超聲測量儀表的流量測量準確度幾乎不受被測流體溫度、壓力、粘度、密度等參數的影響,又可制成非接觸及便攜式測量儀表,故可解決其它類型儀表所難以測量的強腐蝕性、非導電性、放射性及易燃易爆介質的流量測量問題。另外,鑒于非接觸測量特點, 再配以合理的電子線路,儀表可適應多種管徑測量和多種流量范圍測量。管道使用檢測流量時,超聲波流量計通常有外夾式安裝,插入式安裝和管道式安裝,在現場完成密封不可開孔時,可推薦使用外夾式安裝,在現場不方便剖開管道時,可推薦使用插入式安裝,在使用現場方便開口的情況下,可推薦使用管道式超聲波流量計,焊接法蘭,對夾法蘭即可。 超聲波流量計的適應能力也是其它儀表不可比擬的。超聲波流量計具有上述一些優點因此它越來越受到重視并且向產品系列化、通用化發展,現已制成不同聲道的標準型、高溫型、 防爆型儀表以適應不同介質,不同場合和不同管道條件的流量測量。
油漆流量計技術特點
超聲波流量計技術特點:
1、測量精度:1.0%;
2、工作電源:隔離 DC8-36V 或 AC85-264V;
3、功 耗:工作電流 50mA(不連接鍵盤和蜂鳴器不響的條件下);
4、可選輸出:1 路標準隔離 RS485 輸出;1 路隔離 4-20mA 或 0-20mA 輸出;雙路隔離 OCT 輸出(OCT1 脈沖寬度 6-1000ms 之間可編程,默認 200ms);1 路雙向串行外設通用接口,可以直接通過串聯的形式連接多個諸如 4-20mA 模擬輸出板;
5、可選輸入:三路 4-20mA 模擬輸入回路;
6、顯 示:2×10 漢字背光顯示器(中英文雙語可選擇);
7、操 作:16 按鍵窗口化操作;
8、其它功能:自動記憶前 512 天,前 128 個月,前 10 年正負凈累積流量自動記憶前 30 次上、斷電時間和流量并可實現自動或手動補加,并可以通過 MODBUS 協議讀出;
9、流量傳感器:外夾式;
油漆流量計操作與顯示
產品采用了窗口化軟件設計,所有輸入參數、一起設置和顯示測量結果統一細分為100多個獨立的窗口表示,使用者通過“訪問”特定的窗口即可達到輸入參數、修改設置或顯示測量結果的目的,窗口采用兩位數字(包括+號)編號,從00~99,然后是+0、+1等。窗口號碼或稱窗口地址碼,表示特定的含義。
16鍵鍵盤的操作與顯示(按鍵面板如下圖所示)

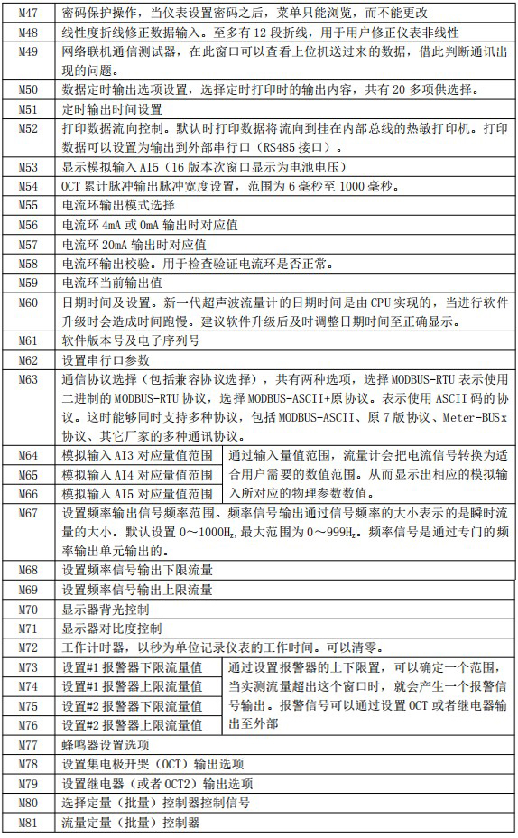
菜單一覽表




油漆流量計安裝步驟(分為三步驟)
*一步驟:快速輸入核對所安裝管道參數

*二步驟:接線(接主機線和探頭線)
一.主機部分接線如圖所示:

(1)電源接線
電源接線按照接線圖標識:有 AC 220V 和 DC 24V 兩種電源,任選一種
(2)傳感器接線
下游探頭接:從左到右 1 2 3 接線端子,GND DN- DN+,屏蔽線通常可不接,通常默認只需要接 DN- DN+ (從左到右 2 號端子 3 號端子)
上游探頭接:從左到右 4 5 6 接線端子,GND UP- UP+,屏蔽線通常可不接,通常默認只需要接 UP- UP+ (從左到右 5 號端子 6 號端子)
(3)4-20mA 電流輸出接線
4-20mA 接:AO 和 24V-兩個端子,AO 端子接 4-20mA+ 24V-端子接 4-20mA-
(4)485 通訊接線
485 通訊接:485 OUT A 485 OUTB
(5)熱量表接線
熱量功能供水接:TX1 T1 GND;熱量功能回水接:TX2 T2 GND;(供水回水 GND 共接)
(6)繼電器接線
RELAY+ RELAY-
二.探頭部分接線如圖所示:

屏蔽線通常可不接,通常默認只需要接 + - 兩個端子
*三步驟:選擇安裝位置,打磨管道,安裝探頭
安裝傳感器,*先選擇欲安裝位置(安裝位置要滿管穩流,離泵和彎頭要遠!),選定后, 使用角磨機或者粗砂紙將欲安裝傳感器的區域拋光,除掉銹跡油漆或防銹層,露出管道金屬 本質,然后在傳感器上涂抹足夠的耦合劑,*后把傳感器緊貼在管壁上并捆綁好,夾具(不 銹鋼帶)應固定好,使之受力均勻;注意傳感器和管壁之間不能有空氣泡和沙礫等臟東西。
安裝距離
外夾式傳感器安裝間距以兩傳感器的*內邊緣距離減去 35mm 為準(參見安裝距離定義 示意圖),間距的計算方法是*先在菜單中輸入所需的參數以后,查看窗口 M25 所顯示的數 字,并按此數據減去 35mm(Z 法安裝)安裝傳感器。

安裝方式
外夾式傳感器的安裝方式共有三種。分別是 Z 法、N 法和 W 法。(默認為 Z 法安裝!) Z 法
Z 法是*常用的安裝方法,特點是超聲波在管道中直接傳輸,無反射(稱為單聲程), 信號衰減損耗*小。Z 法可測管徑范圍為 15mm-6000mm。現場實際安裝時,都選用 Z 法(這 樣測得信號*大)
注意:
(1)此圖為頂視圖,兩個探頭在現場安裝時是管道兩側,不是上下!!!
(2)參數設置正確后,實際探頭安裝距離為表里 M25 表示的安裝距離減去 35mm!!!

上一篇:油脂流量計|齒輪型容積式
下一篇:棕油流量計|容積式橢圓齒輪