供熱水流量計,測量熱水流量用什么流量計
點擊次數:2306 發布時間:2021-01-16 16:46:23
供熱水流量計是一體積流量測量儀表,在測量過程中不受被測介質的溫度、粘度、密度以及導電率(在一定范圍內)的影響。電磁流量計的量程范圍寬,可達1:100。此外,電磁流量計只與被測介質的平均流速成正比,而與軸對稱的流動狀態(層流或紊流)無關。電磁流量計無機械慣性,反應靈敏,可以測量瞬時脈動流量,而且線性好,因此可以將測量信號直接用轉換器線性的轉換成標準信號輸出。LD-T型可就地指示,LD型可遠距離傳送。

供熱水流量計產品特點
1、全數字量處理,抗干擾能力強,測量可靠,精度高、流量測量范圍可達150:1
2、超低EMI開關電源,適用電源電壓變化范圍大,抗EMI性能好。
3、采用16位嵌入式微處理器,運算速度快, 精度高,可編程頻率低頻矩形波勵磁,提高了流量測量的穩定性,功耗低。
4、采用SMD器件和表面貼裝(SMT)技術,電路可靠性高。
5、管道內無可動部件,無阻流部件,測量中幾乎沒有附加壓力損失。
6、在現場可根據用戶實際需要在線修改量程。
7、測量結果與流速分布,流體壓力,溫度、密度、粘度等物理參數無關。
8、高清晰度背光LCD顯示,全中文菜單操作,使用方便,操作簡單,易學易懂。
9、具有RS485、RS232、Hart和Modbus等數字通訊信號輸出。(選配)
10、具有自檢與自論斷功能。
11、小時總量計錄功能,以小時為單位記錄流量總量,適用于分時計量制(選配)
12.、內部具有三個積算器可分別顯示正向累計量反向累計量及差值積算量,內部設有不掉電始終,可記錄16次掉電時間。(選配)
13、紅外手持操作器,115KHZ通訊速率,遠距離非接觸操作轉換器所有功能(選配)

供熱水流量計技術參數
1、儀表精度:管道式0.5級、1.0級;插入式2.5級
2、測量介質:電導率大于5μS/cm的各種液體和液固兩相流體。
3、流速范圍:0.2~8m/s
4、工作壓力:1.6MPa
5、環境溫度:-40℃~+50℃
6、介質溫度:聚四氟乙烯襯里≤180℃;橡膠材質襯里≤65℃
7、防爆標志:ExmibdⅡBT4
8、防爆證號:GYB01349
9、外磁干擾:≤400A/m
10、外殼防護:一體化型:IP65;
11、分離型:傳感器IP68(水下5米,**于橡膠襯里);轉換器IP65
12、輸出信號:4~20mA.DC,負載電阻0~750Ω
13、通訊輸出:RS485或CAN總線
14、電氣連接:M20×1.5內螺紋,φ10電纜孔
15、電源電壓:90~220V.AC、24±10%V.DC
16、功耗:≤10VA
供熱水流量計選型表
供熱水流量計的安裝
流量計前方*少要有5×D(D為流量計內徑)長度的直管段,后方*少要有3×D(D為流量計內徑)長度的直管段;
流體的流動方向和流量計的箭頭方向一致;
管道內要有真空會損壞流量計的內襯,需特別注意;
在流量計附近應無強電磁場;
在電磁流量計附近應有充裕的空間,以便安裝和維護;
若測量管道有振動,在流量計的兩邊應有固定的支座測量不同介質的混合液體時混合點與流量計之間的距離*少要有30×D(D砂漿流量計內徑)長度為方便今后流量計的清洗和維護,應安裝旁通管道;

供熱水流量計儀表選型
1、量程范圍確認
一般電磁流量計被測介質流速以2~4m/s為宜,在特殊情況下,*低流速應不小于0.2m/s,*高應不大于8m/s。若介質中含有固體顆粒,常用流速應小于3m/s,防止襯里和電極的過分磨擦;對于粘滯流體,流速可選擇大于2m/s,較大的流速有助于自動消除電極上附著的粘滯物的作用,有利于提高測量精度。
在量程Q已確定的條件下,即可根據上述流速V的范圍決定流量計口徑D的大小,其值由下式計算:
Q=πD2V/4
Q:流量(㎡/h) D:管道內徑 V:流速(m/h)
流量計的量程Q應大于預計的*大流量值,而正常的流量值以稍大于流量計滿量程刻度的50為宜。

供熱水流量計襯里的選擇

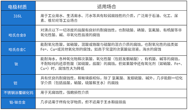
供熱水流量計電極的選擇

熱水流量計的安裝要求與注意事項
熱水流量計的工作原理介紹
熱水流量計在供水行業中的安裝配置及使用狀況分析
磁場及介質電導率對熱水流量計測量的影響分析
熱水流量計清洗管道的連接及傳感器在地下管道中的安裝
管道熱水流量計的原理特點與在聚乙烯醇測量中的應用
對于供暖管道熱水流量計等自動化儀表的設計與應用
使用供暖熱水流量計計量鋼廠工業水的應用分析
對于供水計量鍋爐熱水流量計的安裝與管理問題研究
污水處理監管升級新型熱水流量計市場需求引爆
供熱水流量計流量測量應用成熟,適用于新技術創新
淺析空調冷水熱水流量計制造技術應用發展及頸瓶
集熱水流量計輸出信號出現波動的三個*常見原因
衛生熱水流量計漂移產生的原因及有效去除方法
在熱水處理中暖氣熱水流量計的特點比較及選型
影響分體式熱水流量計測量精度因素及提高準確性的對策
酒店熱水專用流量計的特點與安裝要求
供暖熱水流量計廠家為您詳述產品優點及不足之處
生產廠家對于暖氣熱水流量計安裝要求的技術指導說明
探究影響熱水流量計電磁損耗的具體原因
鍋爐熱水流量計在西鋼煉鋼工程中的應用實例說明
熱力站熱水流量計在強腐蝕環境下的問題及解決方案
空調熱水流量計在調試期與運行期故障有哪些典型的故障
五點要求說明空調冷熱水流量計的傳感器該正確安裝方法
冷熱水流量計的外部電磁干擾及如何進行的電磁兼容性分析
供暖熱水流量計在水油混合物誤差分析
常壓熱水鍋爐熱水流量計的硬件與程序設計
采暖熱水流量計為復雜的慢流量測量提供了解決方案
攪拌器葉片對冷熱水流量計流量測量精度的影響
供熱熱水流量計生產廠家為您分析流量計產生誤差的原因

供熱水流量計產品特點
1、全數字量處理,抗干擾能力強,測量可靠,精度高、流量測量范圍可達150:1
2、超低EMI開關電源,適用電源電壓變化范圍大,抗EMI性能好。
3、采用16位嵌入式微處理器,運算速度快, 精度高,可編程頻率低頻矩形波勵磁,提高了流量測量的穩定性,功耗低。
4、采用SMD器件和表面貼裝(SMT)技術,電路可靠性高。
5、管道內無可動部件,無阻流部件,測量中幾乎沒有附加壓力損失。
6、在現場可根據用戶實際需要在線修改量程。
7、測量結果與流速分布,流體壓力,溫度、密度、粘度等物理參數無關。
8、高清晰度背光LCD顯示,全中文菜單操作,使用方便,操作簡單,易學易懂。
9、具有RS485、RS232、Hart和Modbus等數字通訊信號輸出。(選配)
10、具有自檢與自論斷功能。
11、小時總量計錄功能,以小時為單位記錄流量總量,適用于分時計量制(選配)
12.、內部具有三個積算器可分別顯示正向累計量反向累計量及差值積算量,內部設有不掉電始終,可記錄16次掉電時間。(選配)
13、紅外手持操作器,115KHZ通訊速率,遠距離非接觸操作轉換器所有功能(選配)

供熱水流量計技術參數
1、儀表精度:管道式0.5級、1.0級;插入式2.5級
2、測量介質:電導率大于5μS/cm的各種液體和液固兩相流體。
3、流速范圍:0.2~8m/s
4、工作壓力:1.6MPa
5、環境溫度:-40℃~+50℃
6、介質溫度:聚四氟乙烯襯里≤180℃;橡膠材質襯里≤65℃
7、防爆標志:ExmibdⅡBT4
8、防爆證號:GYB01349
9、外磁干擾:≤400A/m
10、外殼防護:一體化型:IP65;
11、分離型:傳感器IP68(水下5米,**于橡膠襯里);轉換器IP65
12、輸出信號:4~20mA.DC,負載電阻0~750Ω
13、通訊輸出:RS485或CAN總線
14、電氣連接:M20×1.5內螺紋,φ10電纜孔
15、電源電壓:90~220V.AC、24±10%V.DC
16、功耗:≤10VA
供熱水流量計選型表
型號 | 口徑 | |||||
KMLDE | 15~2600 | |||||
代號 | 電極材料 | |||||
A | 316L | |||||
B | HB | |||||
C | HC | |||||
D | 鈦 | |||||
E | 鉭 | |||||
F | 鉑合金 | |||||
J | 不銹鋼涂覆碳化鎢 | |||||
代號 | 內襯材料 | |||||
C1 | 聚四氟乙烯F4 | |||||
C2 | 聚全氟乙丙烯F46 | |||||
C3 | 聚氟合乙烯FS | |||||
C4 | 聚錄丁橡膠 | |||||
C5 | 聚氨脂橡膠 | |||||
代號 | 功能 | |||||
E1 | 0.3級 | |||||
E2 | 0.5級 | |||||
E3 | 1級 | |||||
F1 | 4-20Madc,負載≤750Ω | |||||
F2 | 0-3khz,5v有源,可變脈寬,輸出高端有效頻率 | |||||
F3 | RS485接口 | |||||
T1 | 常溫型 | |||||
T2 | 高溫型 | |||||
T3 | 超高溫型 | |||||
P1 | 1.0MPa | |||||
P2 | 1.6MPa | |||||
P3 | 4.0MPa | |||||
P4 | 16MPa | |||||
D1 | 220VAC±10% | |||||
D2 | 24VDC±10% | |||||
J1 | 一體型結構 | |||||
J2 | 分體型結構 | |||||
J3 | 防爆一體型結構 |
供熱水流量計的安裝
流量計前方*少要有5×D(D為流量計內徑)長度的直管段,后方*少要有3×D(D為流量計內徑)長度的直管段;
流體的流動方向和流量計的箭頭方向一致;
管道內要有真空會損壞流量計的內襯,需特別注意;
在流量計附近應無強電磁場;
在電磁流量計附近應有充裕的空間,以便安裝和維護;
若測量管道有振動,在流量計的兩邊應有固定的支座測量不同介質的混合液體時混合點與流量計之間的距離*少要有30×D(D砂漿流量計內徑)長度為方便今后流量計的清洗和維護,應安裝旁通管道;

供熱水流量計儀表選型
1、量程范圍確認
一般電磁流量計被測介質流速以2~4m/s為宜,在特殊情況下,*低流速應不小于0.2m/s,*高應不大于8m/s。若介質中含有固體顆粒,常用流速應小于3m/s,防止襯里和電極的過分磨擦;對于粘滯流體,流速可選擇大于2m/s,較大的流速有助于自動消除電極上附著的粘滯物的作用,有利于提高測量精度。
在量程Q已確定的條件下,即可根據上述流速V的范圍決定流量計口徑D的大小,其值由下式計算:
Q=πD2V/4
Q:流量(㎡/h) D:管道內徑 V:流速(m/h)
流量計的量程Q應大于預計的*大流量值,而正常的流量值以稍大于流量計滿量程刻度的50為宜。

供熱水流量計襯里的選擇

供熱水流量計電極的選擇

上一篇:熱水流量計廠家,分體式熱水流量計