分體式鹽酸流量計廠家
點擊次數:2176 發布時間:2020-11-04 08:12:26
分體式鹽酸流量計產品概述
電磁流量計是根據法拉*電磁感應定律制成的,用來測量導電液體體積流量的儀表。由于其獨特的優點,目前已廣泛地被應用于工業工程中各種導電液體的流量測量,如各種酸、堿、鹽等腐蝕性介質;各種易燃易爆介質;污水處理以及化工、食品、醫藥等工業中的各種漿液流量測量,形成了獨特的應用領域。

分體式鹽酸流量計產品特點
1、傳感器*重要的部件-線圈作*優化的設計,并通過*嚴格的實流試驗,切實保證產品的測量精度
2、信號電極作徹底的靜電屏蔽處理,保證小信號不會受線圈的干擾,保證低流速的測量精度
3、線圈與外界作隔離處理,保證線圈長期的絕緣強度,也就保證傳感器的長期測量精度
4、傳感器所有的焊接工藝都采用氬弧焊工藝,雖然成本較高,但能保證焊接的可靠性(焊接是傳感器的*主要的生產工藝),特別是安裝線圈后的*后一道焊接工序,用氬弧焊工藝能保證已安裝的線圈不被損傷
5、采用接地電極結構,形成一個平衡電極平面,保證整個測量平均速度的過程都被限制在平衡電極平面之內進行,能很好的消除電氣噪聲干擾,提供精確的測量結果
6、采用定制的雙層屏蔽電纜
7、可編程頻率低頻矩形波勵磁,提高了流量測量的穩定性,功率損耗低
8、特殊介質測量(如漿液)采用高頻勵磁,消除雜波干擾
9、采用16位嵌入式微處理器,運算速度快,精度高
10、全數字處理,抗干擾能力強,測量可靠,精度高
11、超低EMI開關電源,適用電源電壓變化范圍大,抗EMC性能好
12、用單塊電路板完成所有功能設計,采用SMD器件和表面帖裝SMT)技術,電路可靠性高
13、高清晰度背光中文LCD顯示,顯示累積流量、瞬時流量、流速、流量百分比等
14、菜單操作,使用方便,操作簡單,易學易懂
15、雙向測量系統,內部具有三個積算器可分別顯示正向累計量、反向累計量及差值積算量
16、具有自檢與自診斷功能,并在屏幕上顯示
17、獨特的防雷設計

分體式鹽酸流量計技術參數
1、執行標準:JB/T 9248-1999;
2、公稱通徑:15、20、25、32、40、50、65、80、100、125、150、200、250、300、350、400、450、500、600、700、800、900、1000、1200、1400、1600、1800、2000、2200、2400、2600、2800、3000;
3、*高流速:15m/s;
4、精確度:DNl5-DN600 示值的±0.3%(流速≥1m/s);±3mm/s(流速<1m/s),DN700-DN3000 示值的±0.5%(流速≥0.8m/s);±4mm/s(流速<0.8m/s);
5、流體電導率:≥5uS/cm;
6、公稱壓力:DNl5~DN150 4.0MPa,DNl5~DN600 1.6MPa,DN200~DN1000 1.0MPa,DN700~DN3000 0.6MPa,特殊訂貨 6.3、10MPa;
7、環境溫度:傳感器 -25℃- 60℃,轉換器及一體型 -10℃- 60℃;
8、襯里材料:聚四氟乙烯、聚氯丁橡膠、聚氨酯、聚全氟乙丙烯(F46)、加網PFA;
9、*高流體溫度—體型:70℃;
*高流體溫度分離型:聚氯丁橡膠襯里 80℃;120℃(訂貨時注明),聚氨酯襯里 80℃,聚四氟乙烯襯里 100℃;150℃(訂貨時注明),聚全氟乙丙烯(F46) 100℃;150℃(訂貨時注明),加網PFA 100℃;150℃(訂貨時注明);
10、信號電極和接地電極材料:不銹鋼0Crl8Nil2M02Ti、哈氏合金C、哈氏合金B、鈦、鉭、鉑/銥合金、不銹鋼涂覆碳化鎢;
11、電極刀機構:DN300—DN3000;
12、連接法蘭材料:碳鋼;
13、接地法蘭材料:不銹鋼1Crl8Ni9Ti;
14、進口保護法蘭材料:DN65—DNl50 不銹鋼1Crl8Ni9Ti,DN200~DNl600 碳鋼十不銹鋼1Crl8Ni9Ti;
15、外殼防護:DNl5~DN3000分離型橡膠或聚氨酯襯里傳感器 IP65或IP68,其他傳感器、——體型流量計和分離型轉換器 IP65;
16、間距(分離型):轉換器距離傳感器一般不超過100m;
分體式鹽酸流量計安裝地點的選擇
為了使電磁流量計工作穩定可靠,在選擇安裝地點時應注意以下幾方面的要求:
1.盡量避開鐵磁性物體及具有強電磁場的設備(大電機、大變壓器等),以免磁場影響傳感器的工作磁場和流量信號。
2.應盡量安裝在干燥通風之處,避免日曬雨淋,環境溫度應在-20~+60℃,相對濕度小于85%。
3.流量計周圍應有充裕的空間,便于安裝和維護。
安裝建議
電磁流量計的測量原理不依賴流量的特性,如果管路內有一定的湍流與漩渦產生在非測量區內(如:彎頭、切向限流或上游有半開的截止閥)則與測量無關。如果在測量區內有穩態的渦流則會影響測量的穩定性和測量的精度,這時則應采取一些措施以穩定流速分布:
a. 增加前后直管段的長度;
b. 采用一個流量穩定器;
c. 減少測量點的截面。
水平和垂直安裝
傳感器可以水平和垂直安裝,但是應該確保避免沉積物和氣泡對測量電極的影響,電極軸向保持水平為好。垂直安裝時,流體應自下而上流動。
傳感器不能安裝在管道的*高位置,這個位置容易積聚氣泡。
確保滿管安裝
確保流量傳感器在測量時,管道中充滿被測流體,不能出現非滿管狀態。 如管道存在非滿管或是出口有放空狀態,傳感器應安裝在一根虹吸管上。
彎管、閥門和泵之間的安裝
為保證測量的穩定性,應在傳感器的前后設置直管段,其長度由下圖給出。如做不到則應采用穩流器或減小測量點的截面積。
傳感器不能安裝在泵的進水口
為避免負壓,傳感器不能安裝在泵的進水口,而應安裝在泵的出水口。
傳感器的進口直管段和出口直管段
比較理想的安裝地點應選擇測量點前后有足夠的直管段。進口直管段應≥5D,出口直管段≥3D(D為傳感器公稱口徑)。
插入式進口直管段應≥ 20 D , 出口直管段≥7D(D為傳感器公稱口徑)。

分體式鹽酸流量計的主要優點如下:
1)傳感器結構簡單,測量管內沒有可動部件,也沒有任何阻礙流體流動的節流部件。所以當流體通過流量計時不會引起任何附加的壓力損失,是流量計中運行能耗*低的流量儀表之一。
2)可測量贓污介質、腐蝕性介質及懸濁性液固兩相流的流量。這是由于儀表測量管內部無阻礙流動部件,與被測流體接觸的只是測量管內襯和電極,其材料可根據被測流體的性質來選擇。例如,用聚三氟乙烯或聚四氟乙烯做內襯,可測量各種酸、堿、鹽等腐蝕性介質;采用耐磨橡膠做內襯,就特別適合于測量帶有固體顆粒的、磨損較大的礦漿、水泥漿等液固兩相流以及各種帶纖維液體和紙漿等懸濁液體。
3)是一種體積流量測量儀表,在測量過程中,它不受被測介質的溫度、粘度、密度以電導率(在一定范圍)的影響。因此,電磁流量計只需經水標定后,就可心用來測量其它導電性液體的流量。
4)輸出只與被測介質的平均流速成正比,而與對稱分布下的流動狀態(層流或湍流)無關。所以流量計的量程范圍極寬,其測量范圍度可達100:1,有的甚至達1000:1的可運行流量范圍。
5)無機械慣性,反應靈敏,可以測量瞬時脈動流量,也可測量正反兩個方向的流量。
6)工業用電磁流量計的口徑范圍極寬,從幾個毫米一直到幾米,而且國內已有口徑達3m的實流校驗設備,為流量計的應用和發展奠定了基礎。
電磁流量計目前仍然存在的主要不足如下。
1)不能用來測量氣體、蒸汽以及含有大量氣體的液體。
2)不能用來測量電導率很低的液體介質,如對石油制品或有機溶劑等介質,目前電磁流量計還無能為力。
3)普通工業用流量計由于測量管內襯材料和電氣絕緣材料的限制,不能用于測量高溫介質;如未經特殊處理,也不能用于低溫介質的測量,以防止測量管外結露(結霜)破壞絕緣。
4)易受外界電磁干擾的影響。
分體式鹽酸流量計內襯材料的選擇
應根據被測介質的腐蝕性磨損性和溫度來選擇內襯材料

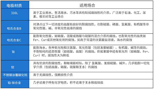
分體式鹽酸流量計電極的選擇
應根據被測流體的腐蝕性來選擇電極的材料,請查有關手冊,對于特殊流體應作腐蝕性試驗

鹽酸管道計量表選型注意事項
鹽酸流量表怎么使用方法
鹽酸轉子流量計安裝要求
鹽酸流量計的工作原理
鹽酸浮子流量計結垢的原因與清洗
鹽酸流量計如何接線
鹽酸電磁流量計電極材質的選擇
鹽酸流量計的接地要求
鹽酸流量計型號規格
鹽酸流量計材質選擇
鹽酸流量計選型參數
鹽酸流量計有氣泡的原因及整改辦法
鹽酸用什么電極的電磁流量計
鹽酸流量計正確安裝流程
鹽酸計量表,鹽酸管道流量計
鹽酸管道流量計,鹽酸電磁流量計價格
鹽酸電磁流量計,鹽酸管道流量計
鹽酸用什么流量計,鹽酸電磁流量計
鹽酸計量表,測量濃鹽酸用什么流量計
鹽酸流量表,智能濃鹽酸流量計
鹽酸電磁流量計,鹽酸水流量計
分體式鹽酸流量計,鹽酸流量計價格
35%鹽酸流量計,鹽酸電磁流量計廠家
鹽酸流量計廠家,鹽酸電磁流量計價格
稀鹽酸流量計,一體式鹽酸流量計
鹽酸流量儀,鹽酸電磁流量計廠家
鹽酸流量表,金屬管子鹽酸流量計
鹽酸計量表,工業鹽酸流量計
稀鹽酸流量計
鹽酸電磁流量計
電磁流量計是根據法拉*電磁感應定律制成的,用來測量導電液體體積流量的儀表。由于其獨特的優點,目前已廣泛地被應用于工業工程中各種導電液體的流量測量,如各種酸、堿、鹽等腐蝕性介質;各種易燃易爆介質;污水處理以及化工、食品、醫藥等工業中的各種漿液流量測量,形成了獨特的應用領域。

分體式鹽酸流量計產品特點
1、傳感器*重要的部件-線圈作*優化的設計,并通過*嚴格的實流試驗,切實保證產品的測量精度
2、信號電極作徹底的靜電屏蔽處理,保證小信號不會受線圈的干擾,保證低流速的測量精度
3、線圈與外界作隔離處理,保證線圈長期的絕緣強度,也就保證傳感器的長期測量精度
4、傳感器所有的焊接工藝都采用氬弧焊工藝,雖然成本較高,但能保證焊接的可靠性(焊接是傳感器的*主要的生產工藝),特別是安裝線圈后的*后一道焊接工序,用氬弧焊工藝能保證已安裝的線圈不被損傷
5、采用接地電極結構,形成一個平衡電極平面,保證整個測量平均速度的過程都被限制在平衡電極平面之內進行,能很好的消除電氣噪聲干擾,提供精確的測量結果
6、采用定制的雙層屏蔽電纜
7、可編程頻率低頻矩形波勵磁,提高了流量測量的穩定性,功率損耗低
8、特殊介質測量(如漿液)采用高頻勵磁,消除雜波干擾
9、采用16位嵌入式微處理器,運算速度快,精度高
10、全數字處理,抗干擾能力強,測量可靠,精度高
11、超低EMI開關電源,適用電源電壓變化范圍大,抗EMC性能好
12、用單塊電路板完成所有功能設計,采用SMD器件和表面帖裝SMT)技術,電路可靠性高
13、高清晰度背光中文LCD顯示,顯示累積流量、瞬時流量、流速、流量百分比等
14、菜單操作,使用方便,操作簡單,易學易懂
15、雙向測量系統,內部具有三個積算器可分別顯示正向累計量、反向累計量及差值積算量
16、具有自檢與自診斷功能,并在屏幕上顯示
17、獨特的防雷設計

分體式鹽酸流量計技術參數
1、執行標準:JB/T 9248-1999;
2、公稱通徑:15、20、25、32、40、50、65、80、100、125、150、200、250、300、350、400、450、500、600、700、800、900、1000、1200、1400、1600、1800、2000、2200、2400、2600、2800、3000;
3、*高流速:15m/s;
4、精確度:DNl5-DN600 示值的±0.3%(流速≥1m/s);±3mm/s(流速<1m/s),DN700-DN3000 示值的±0.5%(流速≥0.8m/s);±4mm/s(流速<0.8m/s);
5、流體電導率:≥5uS/cm;
6、公稱壓力:DNl5~DN150 4.0MPa,DNl5~DN600 1.6MPa,DN200~DN1000 1.0MPa,DN700~DN3000 0.6MPa,特殊訂貨 6.3、10MPa;
7、環境溫度:傳感器 -25℃- 60℃,轉換器及一體型 -10℃- 60℃;
8、襯里材料:聚四氟乙烯、聚氯丁橡膠、聚氨酯、聚全氟乙丙烯(F46)、加網PFA;
9、*高流體溫度—體型:70℃;
*高流體溫度分離型:聚氯丁橡膠襯里 80℃;120℃(訂貨時注明),聚氨酯襯里 80℃,聚四氟乙烯襯里 100℃;150℃(訂貨時注明),聚全氟乙丙烯(F46) 100℃;150℃(訂貨時注明),加網PFA 100℃;150℃(訂貨時注明);
10、信號電極和接地電極材料:不銹鋼0Crl8Nil2M02Ti、哈氏合金C、哈氏合金B、鈦、鉭、鉑/銥合金、不銹鋼涂覆碳化鎢;
11、電極刀機構:DN300—DN3000;
12、連接法蘭材料:碳鋼;
13、接地法蘭材料:不銹鋼1Crl8Ni9Ti;
14、進口保護法蘭材料:DN65—DNl50 不銹鋼1Crl8Ni9Ti,DN200~DNl600 碳鋼十不銹鋼1Crl8Ni9Ti;
15、外殼防護:DNl5~DN3000分離型橡膠或聚氨酯襯里傳感器 IP65或IP68,其他傳感器、——體型流量計和分離型轉換器 IP65;
16、間距(分離型):轉換器距離傳感器一般不超過100m;
分體式鹽酸流量計安裝地點的選擇
為了使電磁流量計工作穩定可靠,在選擇安裝地點時應注意以下幾方面的要求:
1.盡量避開鐵磁性物體及具有強電磁場的設備(大電機、大變壓器等),以免磁場影響傳感器的工作磁場和流量信號。
2.應盡量安裝在干燥通風之處,避免日曬雨淋,環境溫度應在-20~+60℃,相對濕度小于85%。
3.流量計周圍應有充裕的空間,便于安裝和維護。
安裝建議
電磁流量計的測量原理不依賴流量的特性,如果管路內有一定的湍流與漩渦產生在非測量區內(如:彎頭、切向限流或上游有半開的截止閥)則與測量無關。如果在測量區內有穩態的渦流則會影響測量的穩定性和測量的精度,這時則應采取一些措施以穩定流速分布:
a. 增加前后直管段的長度;
b. 采用一個流量穩定器;
c. 減少測量點的截面。
水平和垂直安裝
傳感器可以水平和垂直安裝,但是應該確保避免沉積物和氣泡對測量電極的影響,電極軸向保持水平為好。垂直安裝時,流體應自下而上流動。
傳感器不能安裝在管道的*高位置,這個位置容易積聚氣泡。
確保滿管安裝
確保流量傳感器在測量時,管道中充滿被測流體,不能出現非滿管狀態。 如管道存在非滿管或是出口有放空狀態,傳感器應安裝在一根虹吸管上。
彎管、閥門和泵之間的安裝
為保證測量的穩定性,應在傳感器的前后設置直管段,其長度由下圖給出。如做不到則應采用穩流器或減小測量點的截面積。
傳感器不能安裝在泵的進水口
為避免負壓,傳感器不能安裝在泵的進水口,而應安裝在泵的出水口。
傳感器的進口直管段和出口直管段
比較理想的安裝地點應選擇測量點前后有足夠的直管段。進口直管段應≥5D,出口直管段≥3D(D為傳感器公稱口徑)。
插入式進口直管段應≥ 20 D , 出口直管段≥7D(D為傳感器公稱口徑)。

分體式鹽酸流量計的主要優點如下:
1)傳感器結構簡單,測量管內沒有可動部件,也沒有任何阻礙流體流動的節流部件。所以當流體通過流量計時不會引起任何附加的壓力損失,是流量計中運行能耗*低的流量儀表之一。
2)可測量贓污介質、腐蝕性介質及懸濁性液固兩相流的流量。這是由于儀表測量管內部無阻礙流動部件,與被測流體接觸的只是測量管內襯和電極,其材料可根據被測流體的性質來選擇。例如,用聚三氟乙烯或聚四氟乙烯做內襯,可測量各種酸、堿、鹽等腐蝕性介質;采用耐磨橡膠做內襯,就特別適合于測量帶有固體顆粒的、磨損較大的礦漿、水泥漿等液固兩相流以及各種帶纖維液體和紙漿等懸濁液體。
3)是一種體積流量測量儀表,在測量過程中,它不受被測介質的溫度、粘度、密度以電導率(在一定范圍)的影響。因此,電磁流量計只需經水標定后,就可心用來測量其它導電性液體的流量。
4)輸出只與被測介質的平均流速成正比,而與對稱分布下的流動狀態(層流或湍流)無關。所以流量計的量程范圍極寬,其測量范圍度可達100:1,有的甚至達1000:1的可運行流量范圍。
5)無機械慣性,反應靈敏,可以測量瞬時脈動流量,也可測量正反兩個方向的流量。
6)工業用電磁流量計的口徑范圍極寬,從幾個毫米一直到幾米,而且國內已有口徑達3m的實流校驗設備,為流量計的應用和發展奠定了基礎。
電磁流量計目前仍然存在的主要不足如下。
1)不能用來測量氣體、蒸汽以及含有大量氣體的液體。
2)不能用來測量電導率很低的液體介質,如對石油制品或有機溶劑等介質,目前電磁流量計還無能為力。
3)普通工業用流量計由于測量管內襯材料和電氣絕緣材料的限制,不能用于測量高溫介質;如未經特殊處理,也不能用于低溫介質的測量,以防止測量管外結露(結霜)破壞絕緣。
4)易受外界電磁干擾的影響。
分體式鹽酸流量計內襯材料的選擇
應根據被測介質的腐蝕性磨損性和溫度來選擇內襯材料

分體式鹽酸流量計電極的選擇
應根據被測流體的腐蝕性來選擇電極的材料,請查有關手冊,對于特殊流體應作腐蝕性試驗

上一篇:鹽酸流量計生產廠家,鹽酸水流量計
下一篇:濃鹽酸流量計,鹽酸電磁流量計廠家